近日,我校创新创业学院(公共实验中心)凭借其优质的实验教学资源、系统的科普规划与鲜明的育人特色,成功获批“中国电源学会科普教育基地”,这标志着我校在电源技术科学普及、社会服务与创新人才培养方面得到了国家级专业学会的认可。
创新创业学院(公共实验中心)下属电工电子实验中心是学校开展电类基础实验教学、支撑学生科技创新与学科竞赛的重要实践基地。中心构建了“重基础、分层次、拓思维、促创新”的多层次教学体系,拥有电工与电子技术实验室、数字电子技术实验室、模拟电子技术实验室、电子创新实验室及AI+电子实验室等专业基础实验室,总面积超1000平方米,为师生及公众的电工、电子实践探索活动提供了硬件基础。
作为新晋科普教育基地,中心将依托学校在装备制造、电气工程等领域的学科优势,秉持“传播电源知识、服务国家战略、激发科学兴趣、培育创新人才”的理念,系统构建“阶梯式、菜单化”的电源科普体系,面向中小学生、高校学生、社会公众等不同群体开展特色科普活动。此外,中心还将打造 “电源科普夏/冬令营”等品牌活动,制作“名师微课堂”系列线上资源,并积极与中国电源学会联动,引入专家资源,共同构建“沉浸式、互动化、可持续”的科普生态,致力于建设成为服务上海、辐射长三角的电源科普中心。
创新创业学院(公共实验中心)将进一步整合校内外优质资源,聚焦工程型创新人才培养,拓展科普形式与内涵,积极履行高等学校服务社会的责任,为提升全民科学素养、服务国家“双碳”战略、培育未来工程创新人才贡献“上理”力量。

电工电子实验中心AI+电子实验室

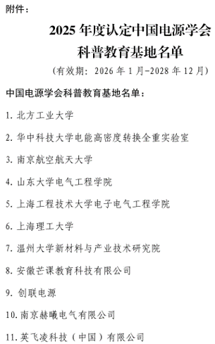
获批名单
电工电子实验中心供稿
